
广东省最新“三旧”改造政策解读之与深圳城市更新政策对比
2018/06/01 20:34:58
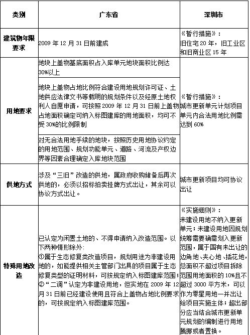
4月8日,广东省国土资源厅发布了《关于印发深入推进“三旧”改造工作实施意见的通知》,该《实施意见》从标图建库、规划统筹、申请条件、用地审批、供地方式、实施监管六大方面规范“三旧”改造项目流程,加快盘活各类低效城镇建设用地。
本次《实施意见》与深圳市城市更新相关规定对比如下:

从以上对比得出,广东省《实施意见》在建筑物建成年限、现状建筑物要求和用地性质标准等方面较深圳市城市更新相关规定更为宽松,扩大了“三旧”改造政策的适用范围,“三旧”改造涉及土地征收审批权限已由省人民政府委托地级以上市人民政府行使,即是将审批职权下放到市级,一定程度上提高了历史用地手续的审批效率。《实施意见》在鼓励权利主体自行改造的同时,也提供了市场主体参与项目的路径,进一步完善了广东省推动“三旧”改造进程的相关政策。
文章来源:https://mp.weixin.qq.com/s/C2FhKPXeoU7JUeK3oUF4YQ
上一篇:
国企党委书记的“三个明确”
下一篇:
重磅!国务院决定再推出7项减税措施